DIO5508
描述
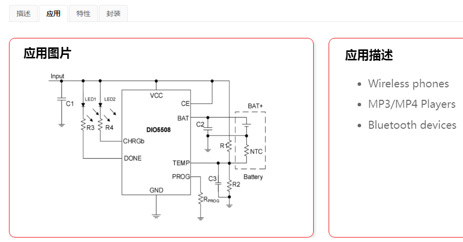
The DIO5508 is a complete constant-current / constant voltage linear charger for single cell Lithium-Ion batteries. No external sense resistor is needed, and no blocking diode is required due to the internal MOSFET architecture. The charge voltage is fixed at 4.2V, and the charge current can be programmed externally with a single resistor. The DIO5508 automatically terminates the charge cycle when the charge current drops to 1/10 the programmed value after the final float voltage is reached. When the input supply (wall adapter or USB supply) is removed, the DIO5508 automatically enters a low current state, dropping the battery drain current to less than 0.5µA. The DIO5508 can be put into shutdown mode, reducing supply current to 40µA (Typ.). The DIO5508 is available in EP-SOIC8 and EP-MSOP8 packages.
